- Posts: 11889
- Thank you received: 512
April challenge here: Elder God
March entries - Egg Bunnies
CGAN Dec25 -Gingerbread House - WIPs
Please Log in or Create an account to join the conversation.
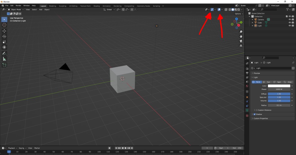
At the top make sure
Further down, set the Rigid Body to Active if the object is gonna move and if it's not gonna move (like the plate) set it to passive.
Below that is the Collision settings.
I've got it working by having the moving things set to Convex Hull and the plate is set to Mesh.
Play about with it and see what happens.
Click the Play button below the viewport window to start the sim and make sure you pause it when its done cos it'll keep on running.
EDIT: Apparently you don't have to click collision at the top or add a modifier. That's a different thing that's obviously confused me.
Please Log in or Create an account to join the conversation.
Please Log in or Create an account to join the conversation.
Please Log in or Create an account to join the conversation.
My game crashed at the same time If I have to kill that clown again...And now it just crashed on me.
![]()
Please Log in or Create an account to join the conversation.
I uh... think I'll just save all that for another month. I mean... I added hundreds of small pieces with the particle modifier - and several types for each "layer" in the bowl. I've no idea how to make those into "lose" objects that can follow gravity. Plus I have invisible layers in the bowl to which they're all attached as well, which would have to be removed. and then I'd remove the particles too and then... I'd have nothing anyway.
Edit/PS I haven't even applied the modifiers/particle thingies. Not sure I need to or should or what difference it makes...
Any an all misspellings are henceforth blamed on the cats.
Please Log in or Create an account to join the conversation.
Edit: It's all good. They're cubing now.
Any an all misspellings are henceforth blamed on the cats.
Please Log in or Create an account to join the conversation.
Any an all misspellings are henceforth blamed on the cats.
Please Log in or Create an account to join the conversation.
So - how do I make an actual render? That doesn't take until tomorrow?
Any an all misspellings are henceforth blamed on the cats.
Please Log in or Create an account to join the conversation.
As for rendering, Point your camera at the scene, you can press zero on the numpad to see that camera view, and press F12 to render.
If you're using Eevee it'll only take a couple of minutes maximum, maybe less on your PC.
You can then use the menu options on the render screen to save. And click F11 to hide that render screen and go back to the normal Blender screen.
EDIT: My scene in Eevee renders in about 30 seconds.
Cycles, on the other hand can go on for however long you can tolerate it. It all depends on the number of samples in the render settings tab at the side. In the end I just put the time limit on it and let it cook for twenty minutes. Then the light flares and lens distortion were done with compositor nodes after rendering.
Please Log in or Create an account to join the conversation.
Facebook Feed
Member Statistics
- Total Users: 226
- Latest User: norajohnson
- Online Users: 2
- Users Today: 0
- Users this Week: 0
- Users this Month: 0
- Users this Year: 0
NOTE! This site uses cookies and similar technologies.
By using this website you agree to the use of cookies and related data storage as detailed in our privacy policy. Learn more
Site design Mad Hamster Studios. All content is protected under © and the property of the various contributers and not to be reproduced without permission of the creator.





