- Posts: 11890
- Thank you received: 512
April challenge here: Elder God
March entries - Egg Bunnies
The shoutbox is unavailable to non-members
Anyway,
Adventures across the 3rd dimension
If the walls are indeed made of unconnected planks/logs then I'm not sure how the knife would work with that.
It might be better to use the Boolean modifier and create a window-hole-sized cube to subtract from the wall.
And I dread to think what all of this is doing to the UVs.
Please Log in or Create an account to join the conversation.
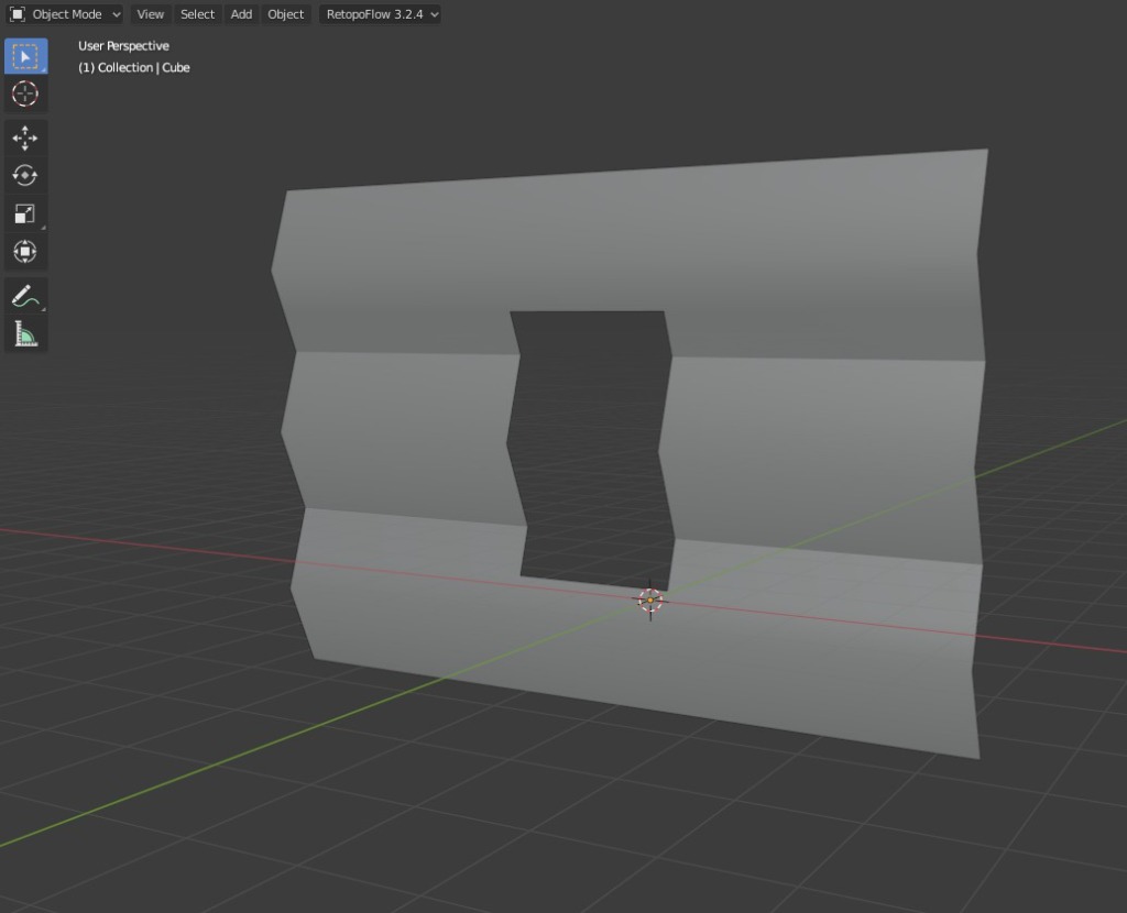
I can't use boolean, because the wall isn't a solid shape. And I used the knife tool. Maybe I need to adjust one "log" at a time...
After filling in the empty windows it was fine, Blender just filled in the corresponding texture area for me.
I did come here to complain about how every online answer/tutorial assumes you want to make a ROUND hole.
Edit: It seems you never saw my previous edit.
Any an all misspellings are henceforth blamed on the cats.
Please Log in or Create an account to join the conversation.
You can do a sort-of Boolean within edit mode even with planes.
Go into edit mode. Add a cube and put it where the window will be. Make sure the cube is selected and nothing else and then goto the menu and select Face>Intersect(Knife)
If you then select and delete the cube it should leave some faces in the wall where the window is. You can then delete those faces.
Maybe.
Edit: And to select only the cube in edit mode just select one face/edge/vertex and press L for Select Linked. This is also good for finding out which parts of your object are connected/unconnected.
Please Log in or Create an account to join the conversation.
I'm not sure how this would make a difference compared to the knife cutting tool thingy but it's worth a try. And if that doesn't work I'll see if I can make all the triangles into squares before cutting and then retriangulate... Not sure that would work either but some of the guides mentioned things having to be quads, so...
Any an all misspellings are henceforth blamed on the cats.
Please Log in or Create an account to join the conversation.
Edit: Nope. I mean yes, there was a quick "Triangles to quads" option, but it didn't help. The wall is irreparably screwed up anyway. *sigh*
Edit 2:
Ripping vertices don't seem to be doing what I thought it would be doing.
(Actually it doesn't seem to be doing anything...)
Any an all misspellings are henceforth blamed on the cats.
Please Log in or Create an account to join the conversation.
Any an all misspellings are henceforth blamed on the cats.
Please Log in or Create an account to join the conversation.
I was hoping Bevel vertices would do the thing you wanted. But it doesn't.
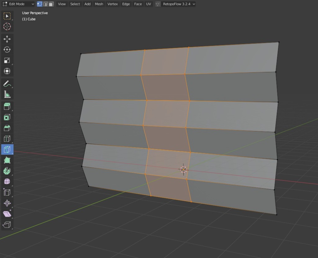
Going back a few steps now... Does the knife tool work for you?
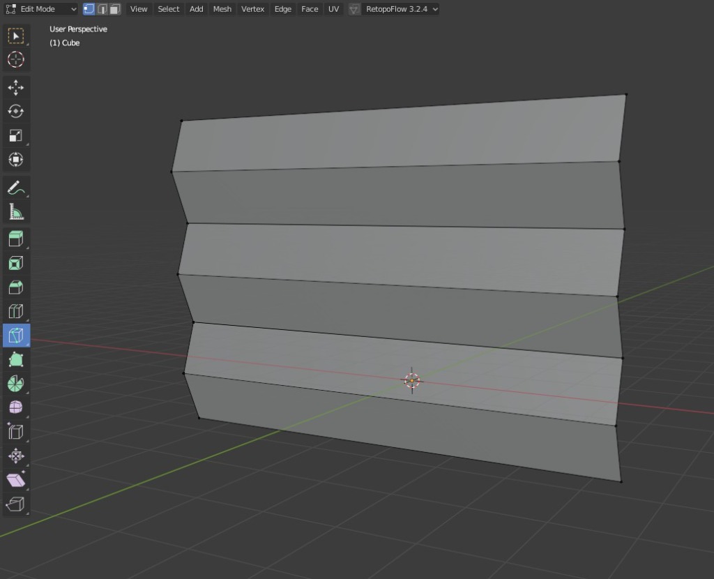
When I tried it earlier with my "made up" wall it wouldn't cut across the unconnected parts but I've just tried it again now and it DID work.
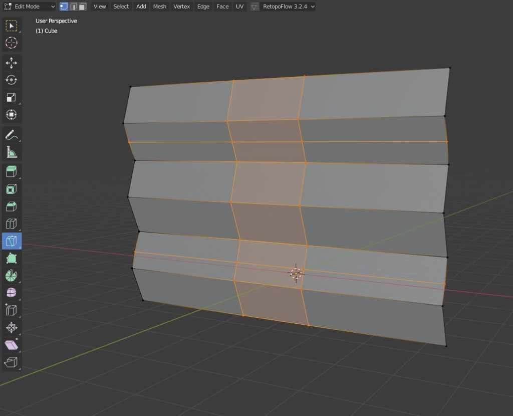
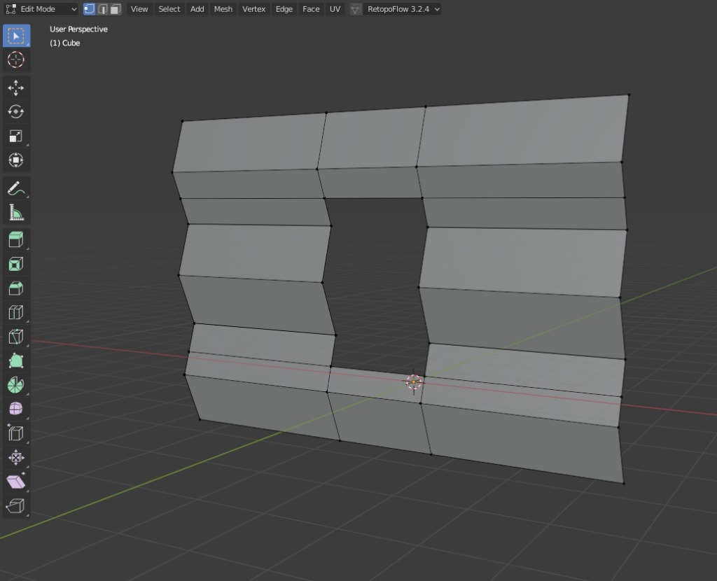
If it does work then you can cut a window and keep it all quads by extending the cuts to the edge of the wall and then just deleting the inner faces like this...
and it kept the shading too.
And like before, this is three unconnected "logs/planks" in a single Object.
Please Log in or Create an account to join the conversation.
Any an all misspellings are henceforth blamed on the cats.
Please Log in or Create an account to join the conversation.
Can you just subdivide the edge to make the new vertices?
Or maybe use the rip and extend (Alt-D) with the edge vertices?
Sorry if this is very wrong. Like I said it's hard to visualise from just descriptions.
Please Log in or Create an account to join the conversation.
If I subdivide the edges the divisions end up way to the side of where the window is and moving them would once again upset the shading... It was the very first thing I tried
Any an all misspellings are henceforth blamed on the cats.
Please Log in or Create an account to join the conversation.
Facebook Feed
Member Statistics
- Total Users: 226
- Latest User: norajohnson
- Online Users: 0
- Users Today: 0
- Users this Week: 0
- Users this Month: 0
- Users this Year: 0
NOTE! This site uses cookies and similar technologies.
By using this website you agree to the use of cookies and related data storage as detailed in our privacy policy. Learn more
Site design Mad Hamster Studios. All content is protected under © and the property of the various contributers and not to be reproduced without permission of the creator.




